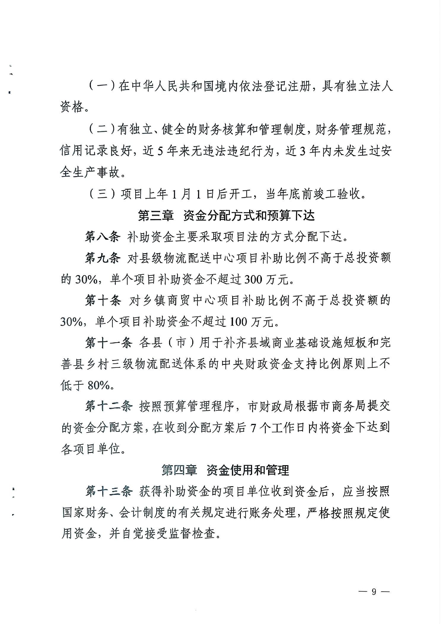
市政府门户网站
|
关怀版
|
无障碍浏览
|
用户空间
|
@国务院 我来说
景德镇市商务局
首 页
政务资讯
政府信息公开
政务服务
政民互动
专题专栏
当前位置:
首页
>
政务资讯
>
专题专栏
>
县域商业体系建设
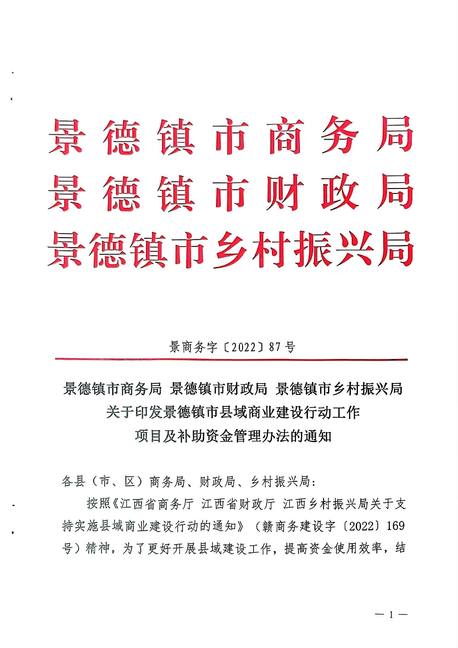
景德镇市县域商业建设行动工作项目及补助资金管理办法
来源:行政办公室
发布时间:2023-01-10 15:35
访问量:
相关文档:
相关附件:
889916
景德镇市县域商业建设行动工作项目及补助资金管理办法
20
行政办公室
2023-01-10
25650
县域商业体系建设