市政府门户网站
|
关怀版
|
无障碍浏览
|
用户空间
|
@国务院 我来说
景德镇市商务局
首 页
政务资讯
政府信息公开
政务服务
政民互动
专题专栏
当前位置:
首页
>
政务公开
>
政府信息公开年报
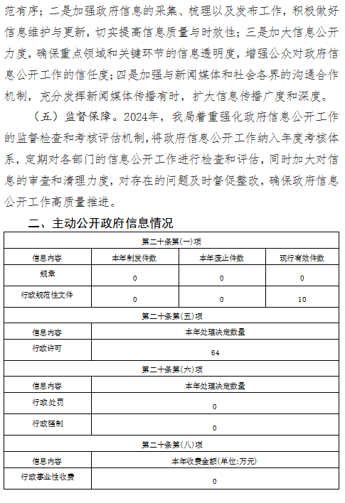
景德镇市商务局2024年政府信息公开工作年度报告
来源:行政办公室
发布时间:2025-01-17 17:06
访问量:
相关文档:
相关附件:
1008283
景德镇市商务局2024年政府信息公开工作年度报告
20
行政办公室
2025-01-17
388
政府信息公开年报