市政府门户网站
|
关怀版
|
无障碍浏览
|
用户空间
|
@国务院 我来说
景德镇市商务局
首 页
政务资讯
政府信息公开
政务服务
政民互动
专题专栏
当前位置:
首页
>
政务公开
>
法定主动公开内容
>
财政信息
公开方式:
主动公开
有效期:
长期有效
公开时限:
长期公开
公开范围:
面向全社会
信息索取号:
558451230/2024-13029
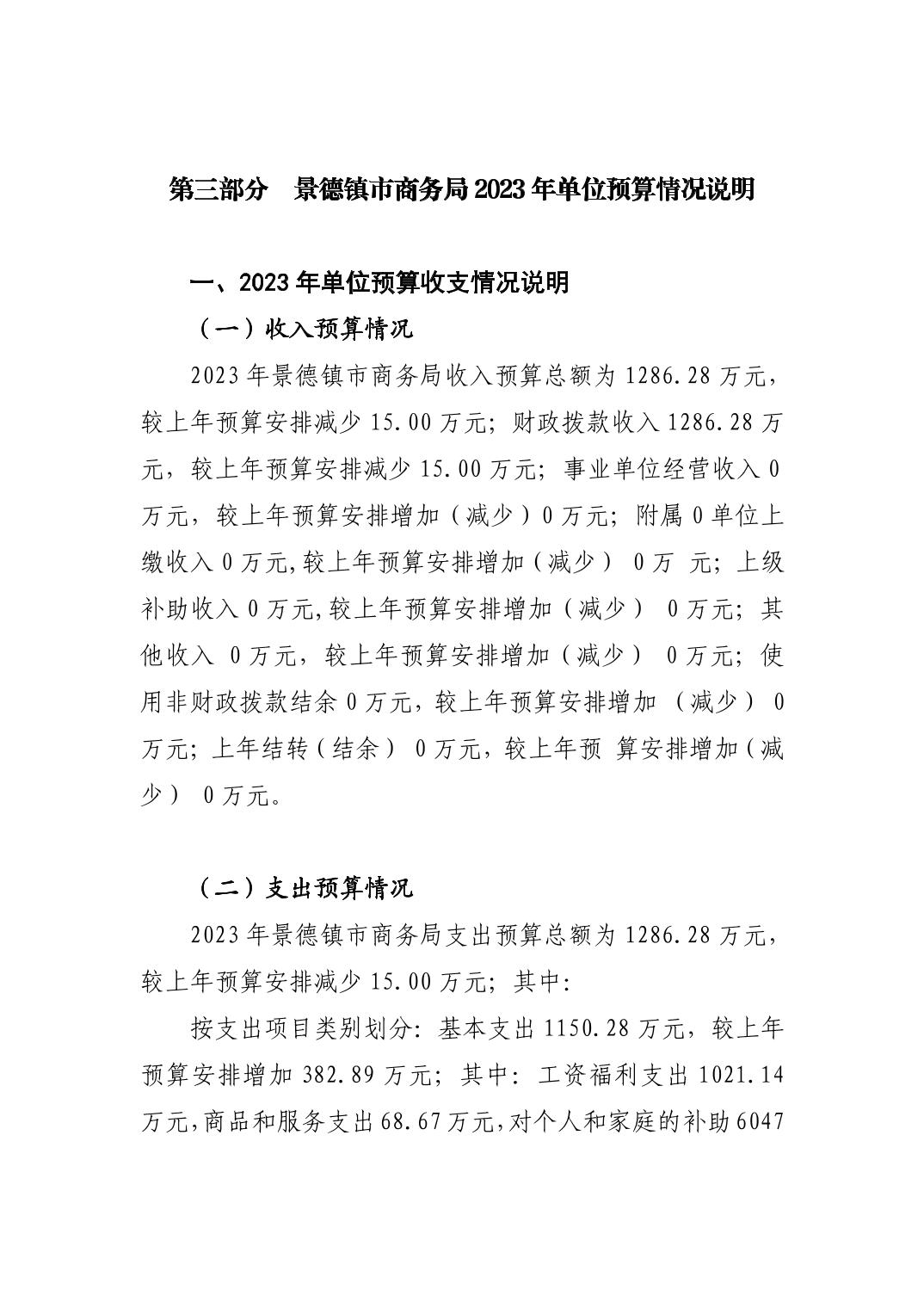
景德镇市商务局2023年单位预算
来源:行政办公室
发布时间:2023-01-16 11:30
访问量:
相关文档:
相关附件:
景德镇市商务局2023年单位预算(7).pdf
971106
景德镇市商务局2023年单位预算
20
行政办公室
2023-01-16
381
财政信息